HOME
GIS APPLICATION
DOWNLOAD
CONTACT
Portal TB Gombak
Log in
Best viewed with Chrome 83.0.4103 or higher
Introduction
Download
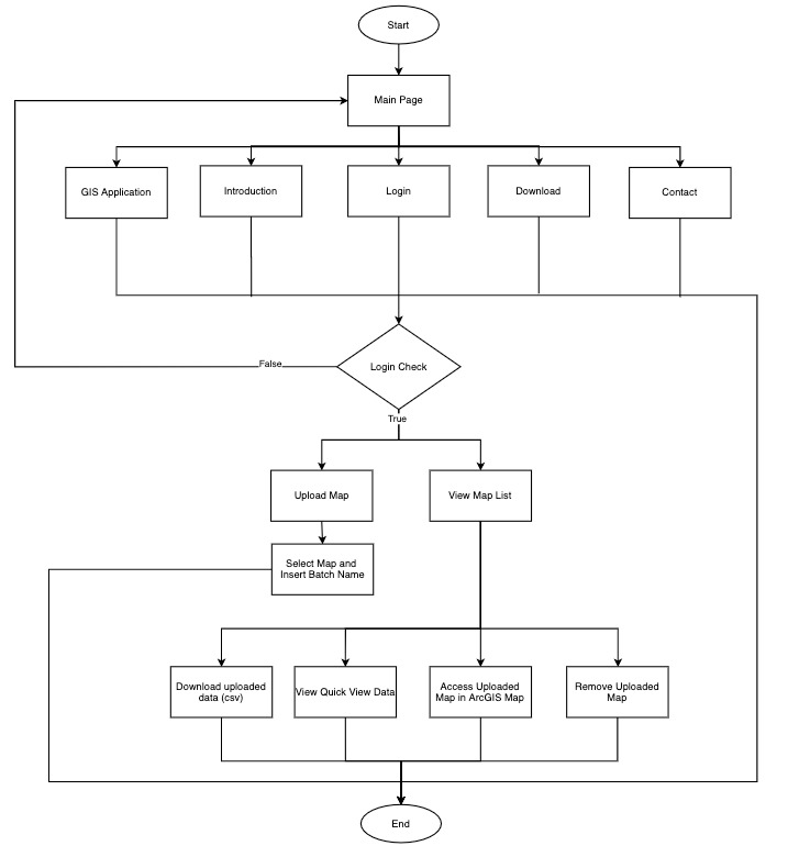
System Flow Chart
Publication
User Manual
Contact